【皮秒雷射推薦】機型比較》原理/優缺點/價格/恢復期-高雄萊波亞美醫診所
高雄皮秒雷射醫美診所推薦:萊波亞美醫診所
因個案皮膚狀態、差異也有所不同,在進行皮秒雷射療程前,建議尋求專業的醫師當面諮詢,進行術前診視評估,與醫師溝通自身需求,並針對本身的肌膚困擾對症下藥,提出量身制定的合適療程,才能達到預期的治療成果。

- 堅持原廠正貨儀器-通過 TFDA/FDA/CE 認證的美國 Pico Q 皮秒雷射。
- 美容醫學專家團隊-醫師為中華民國醫用雷射光電醫學會講師與會員。
- 不綁套裝不綁年卡-變美不再有壓力,無經濟負擔,給您自由的選擇。
- 高品質服務不打折-單堂療程一樣能擁有專業、細緻的美容醫學體驗。
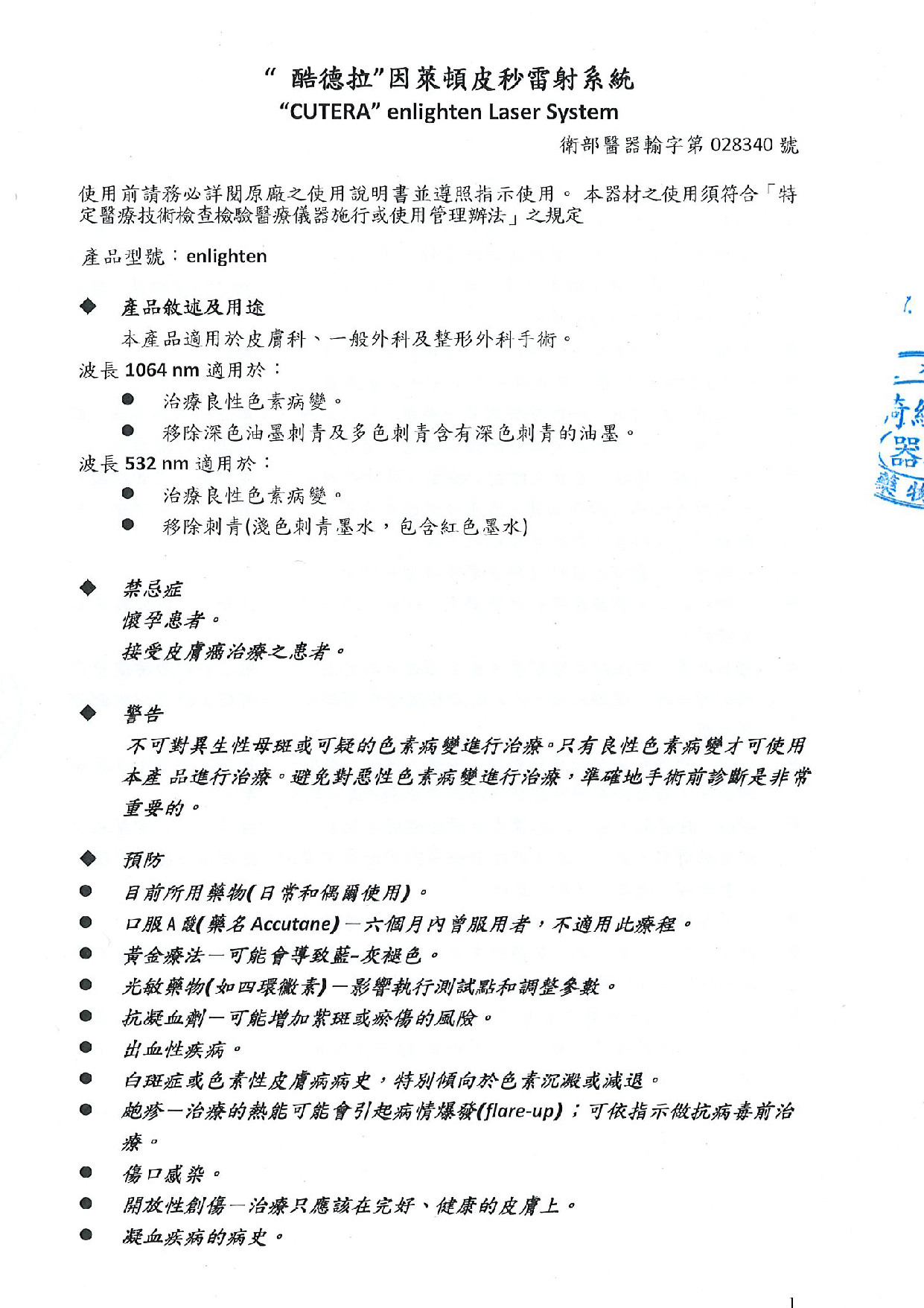
萊波亞美醫診所堅持只使用通過衛福部核可的醫療儀器,使用的美國原廠 Pico Q 皮秒雷射,其 1064 波長適合亞洲人肌膚,對於有色素斑點困擾者,能有效率地進行改善。院所醫師經驗豐富,能針對不同的深淺層斑點、刺青,給予合適的治療方案。注重客戶體驗,不強迫推銷療程、不誇大療效,醫療團隊秉持著將心比心的態度與親切有禮的服務,站在專業的角度提供合宜的建議。
歡迎各位貴賓線上預約諮詢,讓萊波亞有機會能為您提供各式美麗服務!
醫師資訊

現任萊波亞美醫診所院長|資深美容醫學專家
【專長項目】
- 各式抽脂手術
- 自體脂肪移植
- 自體脂肪膠移植
- 超能電漿縮皮手術
- 釘書針雙眼皮手術
- 眼袋手術
- 各式隆鼻手術
- RF 電波美腿術
- 微創超音波除狐臭
- EMSCULPT 肌動減脂 
- EMSELLA G動椅 
- Thermage FLX 鳳凰電波 
- CPT 電波拉皮 
- Ulthera 音波拉皮 
- 各項光療雷射
- 各項微整形
【個人經歷】
- 前高雄米蘭時尚診所 院長
- 中華民國顏面整形外科 專科醫師
- 中華民國美容醫學醫學會 專科醫師
- 中華民國鼻頭頸外科 專科醫師
- 台北榮總鼻頭頸科 主治醫師
- 美容醫學會外科組 副組長
- 醫策會診所美容醫學品質認證 訪視委員
- 卓越機構美容醫學品質認證 訪視委員
- 台灣顏面整形重建外科醫學會 第六屆 理事 / 抽脂及脂肪移植委員會 主任委員
【海外訓練】
- 美國 Miami Breast Center 自體脂肪移植訓練
- 新加坡 Tan Tock Seng Hospital 顏面整型進修
- 韓國 Asan Medical Center 鼻整形進修
- 韓國首爾 The Line Plastic Surgery Clinic 鼻整型、減脂體雕、自體脂肪移植進修
 
 









 
 








 
  
  
  
  
 


